APRENDE INTELIGENCIA ARTIFICIAL:
Quieres un primer acercamiento sobre lo que es la IA, lo que debes saber para empezar, las herramientas y el lenguaje básico que debes dominar.
Además, quieres empezar a ver lo que la IA puede aportar a tu vida, a tu trabajo, a tu estudio, a tu salud, a tu ocio, a potenciar tu parte creativa, a monetizar tus hobbies... ¡A todo!
Y todo ello DESDE CERO.
Pues te propongo un camino lógico, a través de VÍDEOS que te van a hacer subir de nivel, paso a paso, empezando por los vídeos de esta Introducción y luego siguiendo con los demás, más específicos de cada IA importante que ofrece el mercado.
Y todo con la ventaja de haber pasado por MI FILTRO, lo que significa que yo ya los he visto, me han parecido maravillosos para aprender o para abrirte los ojos sobre las infinitas posibilidades que la IA ofrece:

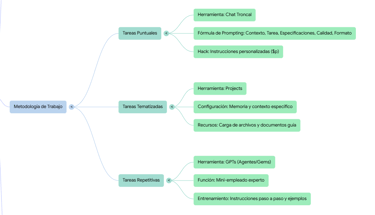
2. METODOLOGÍA DE TRABAJO: tareas puntuales, tematizadas o repetitivas
II. TAREAS TEMATIZADAS: PROJECTS...:
III. TAREAS REPETITIVAS: GPTs, GEMs...:
3. NOVEDADES Y HERRAMIENTAS AVANZADAS...:
RESUMEN...:
VÍDEO RESUMEN DEL VÍDEO...:
1. CONTEXTO ACTUAL...:
I. TAREAS PUNTUALES: EL CHAT INDIVIDUAL. HAZ UN BUEN PROMPT...:
VÍDEO DÍA 1:

6:58 Todo resumido




































